Open APIs

 View Only
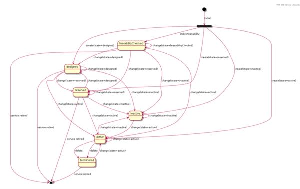
  • 1.  TMF641: inactive to terminated state transition is not supported in TMF641v4.1.0

    Posted Sep 06, 2021 19:42
    Hi all,

    I was looking at state transitions for inactive service and figured that inactive -> terminated state transition is supported in v18.5.1 while it is not available in v4.1.0. Please find attached Service Lifecycle diagrams from both the versions for quick reference.

    Is omission of this state transition in latest version (v4.1.0)  intentional or is it a documentation error?


    Regards
    Kanika



    ------------------------------
    Kanika Aggarwal
    VOCUS PTY LTD
    ------------------------------


  • 2.  RE: TMF641: inactive to terminated state transition is not supported in TMF641v4.1.0

    Posted Sep 07, 2021 02:40
    Hello Kanika,
    For me this is a documentation error. I will raise a jira for the API team to fix it for the next release.
    Thanks for the catch.

    Ludovic

    ------------------------------
    Ludovic Robert
    Orange
    My answer are my own & don't represent necessarily my company or the TMF
    ------------------------------



  • 3.  RE: TMF641: inactive to terminated state transition is not supported in TMF641v4.1.0

    Posted Sep 07, 2021 08:49
    Thanks @Ludovic Robert.​

    ------------------------------
    Kanika Aggarwal
    VOCUS PTY LTD
    ------------------------------



  • 4.  RE: TMF641: inactive to terminated state transition is not supported in TMF641v4.1.0

    Posted Dec 21, 2023 10:48
    Edited by Heidi Lobecker Dec 21, 2023 10:52

    hi @Kanika Aggarwal and @Ludovic Robert 

    3 new user guides that solve this issue have been released to the https://www.tmforum.org/oda/open-apis/table

    1. TMF638 Service Inventory V4.1.0   TMF638_Service_Inventory_Management_API_User_Guide_v4.0.2 
    2. TMF640 Service Activation Management API v4.0.0 TMF640_Service_Activation_Management_API_User_Guide_v4.0.2  
    3. TMF641 Service Ordering Management API v4.1.0 TMF641_Service_Ordering_Management_API_User_Guide_v4.1.1 

    regards,

    Heidi 



    ------------------------------
    Heidi Lobecker
    TM Forum
    ------------------------------



  • 5.  RE: TMF641: inactive to terminated state transition is not supported in TMF641v4.1.0

    Posted Jan 07, 2024 17:15

    Great... thanks for the update @Heidi Lobecker.



    ------------------------------
    Kanika Aggarwal
    VOCUS PTY LTD
    ------------------------------