TMF685 Resource Pool Management provides 2 sets of functionality:
- Resource Reservation
- Resource Pool Management
In my humble opinion this functionality needs to be refactored.
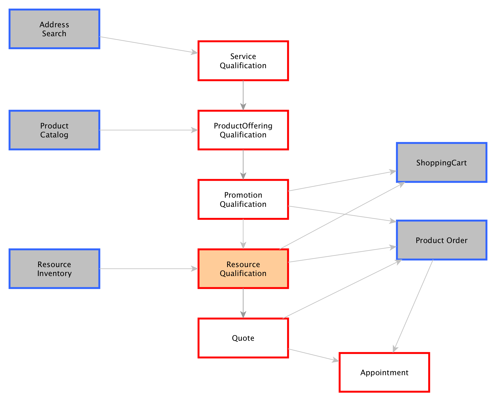
Resource Reservation should be separated from this API because it a qualification as part of the sales process in the "Fulfilment" vertical.
It should therefore be aligned with other Qualification API and integrated in the Qualification Flow as shown of the attached diagram.
Resource Pool Management is a part of the "Operations Support & Readiness" vertical.

------------------------------
Koenraad Peeters
Ciminko Luxembourg
------------------------------