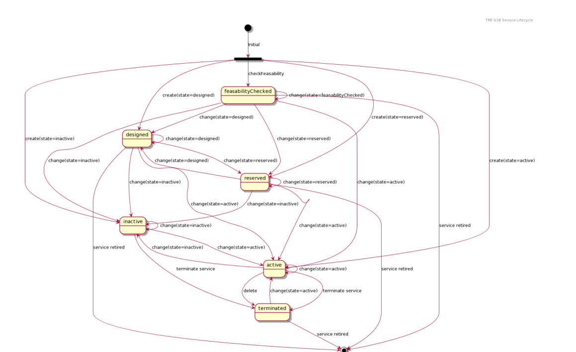
The Service feasibility check given in the 640 documentation is different from the Service Feasibility or Service Qualification that you are asking for during the Pre Ordering process for which 645 is the correct API as mentioned above.
The "service feasibility" during provisioning / activation is an extension of the Design & Assign and may happen based on Access or Site params.
ServiceNow, Inc.
Original Message:
Sent: Nov 25, 2025 00:51
From: Mahesh Choudhari
Subject: TMF 640 for Service Feasibility
Many Thanks @Matthieu Hattab for your feedback and inputs. I am also of same understanding that 640 is mainly meant for service activation and provisioning however there are use case or scenario where as part of service qualification we drill down till EMS layer to check capacity and all where they support TMF 640 and they found following context in API guideline so was checking if something we can use and explore it as per TMF standards to do feasibility check.
I believe it must be from validation of state whether feasibility checked or not ? and not performing actual feasibility using 640 and execute activation request accordingly.
Kindly guide in this regards.


------------------------------
Mahesh Choudhari
Etisalat UAE
Original Message:
Sent: Nov 21, 2025 06:54
From: Matthieu Hattab
Subject: TMF 640 for Service Feasibility
640 is for Service Activation and is used for post ordering, to activate the service from service order.
645 is for pre ordering before an order is submitted (often even before an order created, for instance at shopping cart level)
there are really totally different APIs and don't do the same things at all.
you can check the user guide for TMF640, it offers a list of use cases where this API can be used.
------------------------------
Kind regards,
Matthieu Hattab
Digital Sales, Core Commerce Domain Architect
Ex-Lyse Tele, Open to Work
Original Message:
Sent: Nov 20, 2025 05:56
From: Mahesh Choudhari
Subject: TMF 640 for Service Feasibility
Dear Team, This regarding service feasibility check whether i can use TMF 640 also or i need to use TMF 645 for service qualification check. So pre order submission we are doing service qualification or service feasibility check however from source CRM we can initiate TMF 645 but when it goes to NMS layer it doesn't support TMF645 so we observe we can use TMF640 where we have seen service feasibility checked flag and if not then using TMF640 also we can check resource and check feasibility. Kindly correct understanding if TMF 640 can be used as service feasibility API apart from execution of RFS for service activation and provisioning.
Please revert with sample payload if anyone has implemented service feasibility check using TMF 640 and it can be use pre and post order submission also?
------------------------------
Mahesh Choudhari
Etisalat UAE
------------------------------