Hi Jiri,
I had previously downloaded OAS version 5.0.0.0, and in that version instantSyncQualification was fully present and in use.
I downloaded the OAS again this morning; it is still labelled 5.0.0.0, but the content is significantly different. I assume the conformance profile is now incorrect as well.
So yes… we were working with the wrong version, 2nd time this happened to us this year. Unfortunately, this is a recurring issue with TM Forum and their APIs: they silently update the OAS files on the website without incrementing the version number and without notifying the members.
Please be very cautious with the TMF APIs you use. You have to check regularly whether anything has changed on the TMF site, quite ironic in a world that promotes async APIs.
TMF could take inspiration from other software vendors who follow a more innovative practice: when they update their OAS, they publish release notes and increase the version number so users clearly know that something has changed.
------------------------------
Kind regards,
Matthieu Hattab
Digital Sales, Core Commerce Domain Architect
Ex-Lyse Tele, Open to Work
------------------------------
Original Message:
Sent: Nov 28, 2025 08:46
From: Jiri Smekal
Subject: TMF645 v5 (Preview) – sync/async behavior vs 201/202 status codes
Hi Matthiu,
here it is,
TMF645_Service_Qualification_userguide.pdf, page 16 and 52 (numbers in PDF, not footer):

And OAS/swagger specification - TMF645-Service_Qualification_Management-v5.0.0.oas.yaml:
instantSyncQualification:
type: boolean
description: >-
A previous indicator which when the value is "true" means that requester expects to
get qualifcation result immedi3ately in the response. If the indicator is true (or
by default now without it) then the response code of 200 indicates the operation is
successful otherwise a task is created with a response 201. For asynchronous, this
attribute is now replaced by the header request "Expect: 202-Accepted"
deprecated: true
Best regards
Jiri
------------------------------
Jiri Smekal
T-Mobile Czech & Slovak Telekom, a.s.
Original Message:
Sent: Nov 28, 2025 03:55
From: Matthieu Hattab
Subject: TMF645 v5 (Preview) – sync/async behavior vs 201/202 status codes
Hi,
The old v4 instantSyncQualification attribute is now deprecated
do you have a reference regarding this statement?
we use this API (V4) and we're migrating to V5. We intent to keep using instantSyncQualification
It is still defined in the OAS V5 and present in all JSON request examples.
------------------------------
Kind regards,
Matthieu Hattab
Digital Sales, Core Commerce Domain Architect
Ex-Lyse Tele, Open to Work
Original Message:
Sent: Nov 27, 2025 10:56
From: Jiri Smekal
Subject: TMF645 v5 (Preview) – sync/async behavior vs 201/202 status codes
Hello all,
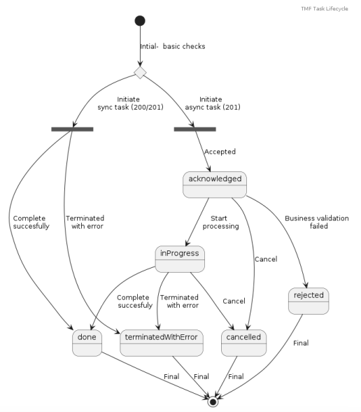
we are about to implement TMF645 v5 Service Qualification Management API, and I'm confused about the expected use of HTTP statuses 201 vs 202. (I'm aware that TMF645 v5 is currently a Preview version ...)

The old v4 instantSyncQualification attribute is now deprecated, with a hint to use HTTP header Expect: 202-Accepted instead (but the attribute still remains in examples ...)
TMF630 REST API Guidelines say about POST /resource:
My interpretation is:
for TMF645, the qualification resource itself is always created synchronously (at least copying the request data, assigning id/href, ...),
only the business processing of the qualification result is sync/async, reflected by state (done vs acknowledged/inProgress),
therefore, POST should always return 201 Created, even for "async" processing.
My questions:
Is TMF645 v5 intentionally not aligned with TMF630 here and does it require the use of 201 vs 202 based on sync/async processing of the qualification?
Is it practically feasible for implementations to decide before finishing the processing of a request, whether the response will be returned synchronously (and quickly) or asynchronously and thus choose between 201 and 202?
Thanks for any clarification and hints
------------------------------
Jiri Smekal
T-Mobile Czech & Slovak Telekom, a.s.
------------------------------